Model Number
-
1
ELFE753CAT1
-
2
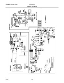
Select a section diagram for - ELFE753CAT1
-
3
Loading parts of sections





